食物诱发性欲:华人科学家《自然》发文,揭秘蛋白质催欲作用
2022-02-15 12:28:38 新浪科技 大健康
对包括人类在内的任何动物而言,进食与交配可以说是最基础的两类行为。而如何在这两种行为之间进行决策、权衡优先级,对动物的生存、演化至关重要。但动物如何实现这样的决策,却是个未解之谜。
在一项发表于《自然》杂志的研究中,美国加州大学圣地亚哥分校的王竞教授团队(包括博士后林晖皓和邝美华)破解了这个谜题。他们发现果蝇在摄入富含氨基酸的食物后,将注意力从进食转移至交配行为。这个行为转换的关键在于肠道释放的神经肽——利尿激素31(Dh31)。神经肽Dh31的发现为理解脑肠轴在进食行为之外的作用打开了全新窗口。

“令我们感到意外的是,仅仅一个分子就能对个体的行为决策产生如此巨大的影响,”王竞教授说,“我们的研究从机理上解释了Dh31如何作用于大脑,进而改变这两个对于演化至关重要的行为驱动力。”
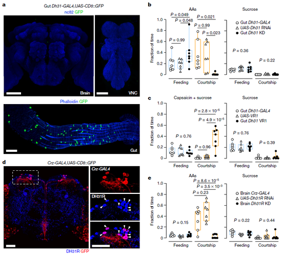
研究团队发现,饥饿的雄性果蝇在面对食物与雌性果蝇时,会选择优先进食。进食氨基酸或高蛋白食物的果蝇远比进食蔗糖的果蝇要更快速、更强烈地开始求偶行为,这个行为的转换往往发生在短短几分钟之内。这一结果说明,氨基酸通过某种途径迅速激活了与求偶行为相关的神经通路。

究竟是什么信号分子在操控这个行为切换的开关?已有的研究发现,在哺乳动物中,胃肠道的内分泌细胞释放的一些饱腹激素能促进生殖行为,研究团队因此从果蝇的内分泌细胞中着手寻找线索。他们发现,果蝇在摄入氨基酸后,肠道内分泌细胞会释放Dh31。
为了验证这个发现,研究团队借助CRISPR敲除果蝇调控Dh31的基因,这时果蝇即使摄入了氨基酸,交配的比例也没有提升;而在另一组实验中,在激活表达Dh31的内分泌细胞之后,果蝇立马投入求偶行为。
对Dh31信号的进一步溯源确认,起到催欲作用的Dh31源自果蝇的肠道,而不是想象中的脑部。借助三光子钙成像技术,研究团队证实,神经肽Dh31从肠道中释放之后,通过循环系统,在几分钟之内便能抵达大脑,这就解释了从进食到求偶的快速行为转变。

▲从进食到交配的转变,需要肠道的Dh31和Dh31受体(图片来源:参考资料[1])
而在进入大脑之后,Dh31可以激活两类表达Dh31受体的神经元,进而通过两条独立的神经通路影响果蝇的行为:一类神经元抑制进食行为;另一类则促进求偶行为。
“研究结果表明,信号分子Dh31会改变这两个对立行为的优先级:缺少Dh31时,进食占据上风;但当肠道释放Dh31之后,求爱行为则成为首要任务。” 王竞教授说。
那么,这项在果蝇中的发现,对于哺乳动物是否适用呢?此前有研究发现,在哺乳动物体内,一种神经肽分子对于清醒与睡眠状态(包括快速眼动睡眠与非快速眼动睡眠状态)的转换起到类似的调控作用。
对于肠道激素在进食之外的作用,目前仍有大量研究有待完成。这项研究发现的通路是否适用于哺乳动物,也需要更多的研究。未来的研究将尝试理解,微生物如何影响脑-肠交互。
参考资料:
[1] Lin, HH。, Kuang, M.C。, Hossain, I。 et al。 A nutrient-specific gut hormone arbitrates between courtship and feeding。 Nature (2022)。 https://doi.org/10.1038/s41586-022-04408-7
本文来自药明康德内容微信团队
